成都航空旅游职业学校2019年录取分数线
作者:招生办公室来源:www.scgra.com时间:2019-04-02 16:23次
摘要:成都航空旅游职业学校2017年录取分数线:中专暂时不要分数,学生可到学校参观,具体以中考之后决定。
招生代码:51202
成都航空旅游职业学校2019年录取分数线:中专暂时不要分数,学生可到学校参观,具体以中考之后决定。
学校介绍
学校是经成都市教育局批准成立的,专门从事民航空中乘务、空港服务、民航票务、民航安检等专业人才培养的全日制中等专业学校,与四川西南航空专修学院同属一个教育集团。集团现有近两万余名在校学生,是全国最大的民航空地勤人才教育集团,也是全国在校学生能够获得民航安检员资格证、民航客运员资格证、民航货运员资格证、民航危险品运输员资格证的为数不多的民航服务类院校。
学校秉承“以人为本,突破文本主义思想,全面提高学生综合素质,培养跨岗作业能力,塑造现代绅士与淑女”的先进办学理念,突出办学特色。近年来,我校独创的管理模式和教育理念已被众多同类院校推崇和采用,专业的民航教育、特色的民航院校、高对口的就业率使学校成为了全国报考民航专业学生的首选院校。
为了满足学生提高自身综合职业技能和就业能力的需要,学院投资新建了各类航空实训基地——空中乘务实训室、安检实训室、贵宾接待实训室、值机实训室、话务实训室、票务实训中心等。学生实训室一应俱全,是众多想实现航空梦想学子的理想院校。
学校科研实力雄厚,教师业务精良。由我校主编的“‘十一五’航空职业教育专业规划教材”已由四川教育出版社正式出版,并被全国多所航空院校选为专业教材。我院主编的“‘十二五’航空职业教育专业规划教材”也已出版,并在全国航空院校推广。
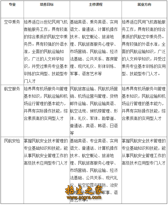
招生专业

招生条件
1、男、女生身高要求分别在170cm和160cm以上(空中乘务专业要求分别在174cm和163cm以上);
2、五官端正,身材匀称,无明显内、外八字,形象气质俱佳;
3、双眼矫正视力在视力(E形)表上不低于4.8;
4、面部、颈部、手部及其他部位无明显疤痕;
5、身体健康,无任何传染性和心理疾患;
6、口齿清楚,英语和普通话口语基础较好;
7、航空机电设备维修专业限招男生(身高在165cm至180cm),录取时按高考成绩择优录取。
学习形式
我院与多家民航单位和普通高校密切合作,共同培养民航空地勤人才。学院实行全日制教学,军事化管理;对学生进行英语、计算机、普通话和礼仪强化训练;实施专业教学和民航部分岗位培训,使学生获得多种职业资格证书。学院鼓励在校学生积极参加成人高考。
成都航空旅游职业学校2019年录取分数线:中专暂时不要分数,学生可到学校参观,具体以中考之后决定。
学校介绍
学校是经成都市教育局批准成立的,专门从事民航空中乘务、空港服务、民航票务、民航安检等专业人才培养的全日制中等专业学校,与四川西南航空专修学院同属一个教育集团。集团现有近两万余名在校学生,是全国最大的民航空地勤人才教育集团,也是全国在校学生能够获得民航安检员资格证、民航客运员资格证、民航货运员资格证、民航危险品运输员资格证的为数不多的民航服务类院校。
学校秉承“以人为本,突破文本主义思想,全面提高学生综合素质,培养跨岗作业能力,塑造现代绅士与淑女”的先进办学理念,突出办学特色。近年来,我校独创的管理模式和教育理念已被众多同类院校推崇和采用,专业的民航教育、特色的民航院校、高对口的就业率使学校成为了全国报考民航专业学生的首选院校。
为了满足学生提高自身综合职业技能和就业能力的需要,学院投资新建了各类航空实训基地——空中乘务实训室、安检实训室、贵宾接待实训室、值机实训室、话务实训室、票务实训中心等。学生实训室一应俱全,是众多想实现航空梦想学子的理想院校。
学校科研实力雄厚,教师业务精良。由我校主编的“‘十一五’航空职业教育专业规划教材”已由四川教育出版社正式出版,并被全国多所航空院校选为专业教材。我院主编的“‘十二五’航空职业教育专业规划教材”也已出版,并在全国航空院校推广。
招生专业

招生条件
1、男、女生身高要求分别在170cm和160cm以上(空中乘务专业要求分别在174cm和163cm以上);
2、五官端正,身材匀称,无明显内、外八字,形象气质俱佳;
3、双眼矫正视力在视力(E形)表上不低于4.8;
4、面部、颈部、手部及其他部位无明显疤痕;
5、身体健康,无任何传染性和心理疾患;
6、口齿清楚,英语和普通话口语基础较好;
7、航空机电设备维修专业限招男生(身高在165cm至180cm),录取时按高考成绩择优录取。
学习形式
我院与多家民航单位和普通高校密切合作,共同培养民航空地勤人才。学院实行全日制教学,军事化管理;对学生进行英语、计算机、普通话和礼仪强化训练;实施专业教学和民航部分岗位培训,使学生获得多种职业资格证书。学院鼓励在校学生积极参加成人高考。
关键词:成都,航空,旅游,职业学校,2017年,录取,分数线,
- 相关文章
- 成都工业职业技术学院简介|报考指南06-24
- 成都工业职业技术学院概况介绍|入学指南06-24
- 2024年成都东星航空旅游专修学院五年制大专年宿06-24
- 成都工业职业技术学校2024年招生简章06-24
- 2024年成都市工业职业技术学校招生简章06-23
- 2024年成都铁路卫生学校五年制大专招生要求招生06-23
- 成都市蜀兴职业中学概况介绍06-23
- 成都信息技术学校怎么样?好不好?06-23
- 成都天府新区航空旅游职业学院五年制填报攻略06-22
- 成都电子信息学校2024年招生简章|招生计划06-22
- 核工业成都机电学校招生计划及专业收费多少年06-22
- 成都市技师学院招生简介|概况介绍06-22
推荐院校













